简
|
繁
|
主题切换
进入适老模式
无障碍阅读
网站首页
政务公开
政务服务
政民互动
魅力老城
数据老城
网站首页
>
政务公开
>
政府信息公开
>
政府信息公开指南
老城区人民政府职权
日期:2019-06-17
作者:
老城区人民政府
职权
老城区人民政府全体会议职权
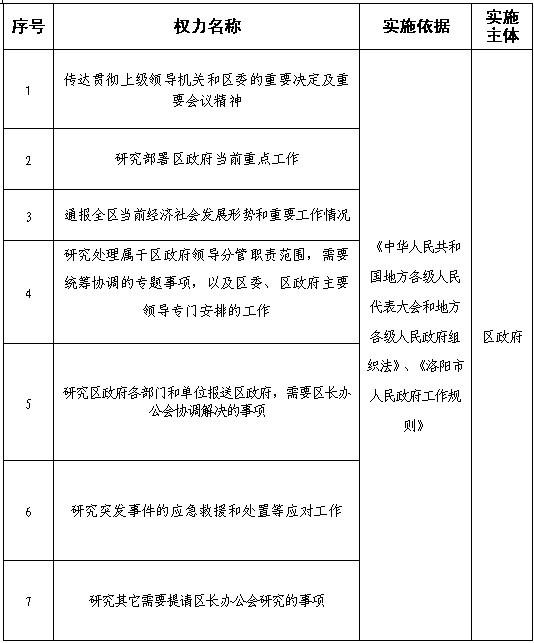
老城区人民政府区长办公会职权
老城区人民政府常务会议职权
扫一扫在手机打开当前页
【打印本页】
【关闭本页】
分享:
微信扫一扫:分享
中央人民政府门户网站
河南省人民政府网站
洛阳市人民政府网站
区政府部门
老城区政府办公室
老城区市场监督管理局
老城区住房和城乡建设局
老城区政务服务和大数据管理局
老城区医疗保障局
老城区信访局
老城区文化和旅游局
老城区卫生健康委员会
老城区统计局
老城区司法局
老城区审计局
老城区商务局
老城区科技和工业信息化局
老城区人力资源和社会保障局
老城区民政局
老城区科学技术局
老城区教育体育局
老城区城市管理局
老城区农业农村局
老城区财政局
老城区发展和改革委员会
老城区应急管理局
老城区退役军人事务局
老城区金融工作局
街道办事处
建安门办事处
道北路办事处
邙山街道办事处
翠云峰办事处
西关办事处
南关办事处
丽景门办事处
关于我们
|
免责声明
版权所有:老城区政府 网站联系电话:0379-63953262 地址:洛阳市老城区环城西路58号
建议使用1366*768及以上分辨率,IE8及以上版本浏览器 网站维护:老城区人民政府信息中心 网站标识码:4103020002
豫ICP备11030960号-1
豫公网安备41030202000038号